Circuit Break Podcasts Tagged With: bluetooth

Circuit Break Podcast by MacroFab Will No Longer Continue

We've truly enjoyed every moment of bringing this content to you, and we're incredibly grateful for your support and engagement. While we won't be producing new episodes, all of our previous episodes will remain available on your favorite platforms for you to revisit anytime. Thank you once again for being a part of our journey.

Looking for Something Specific?

Enter a search term below to look for your favorite topic.

Missing audio

Missing Audio

This episode suffered from a recording glitch so only half the audio exists. Sorry :(

Zero sum resistor arrays

Zero Sum Resistor Arrays

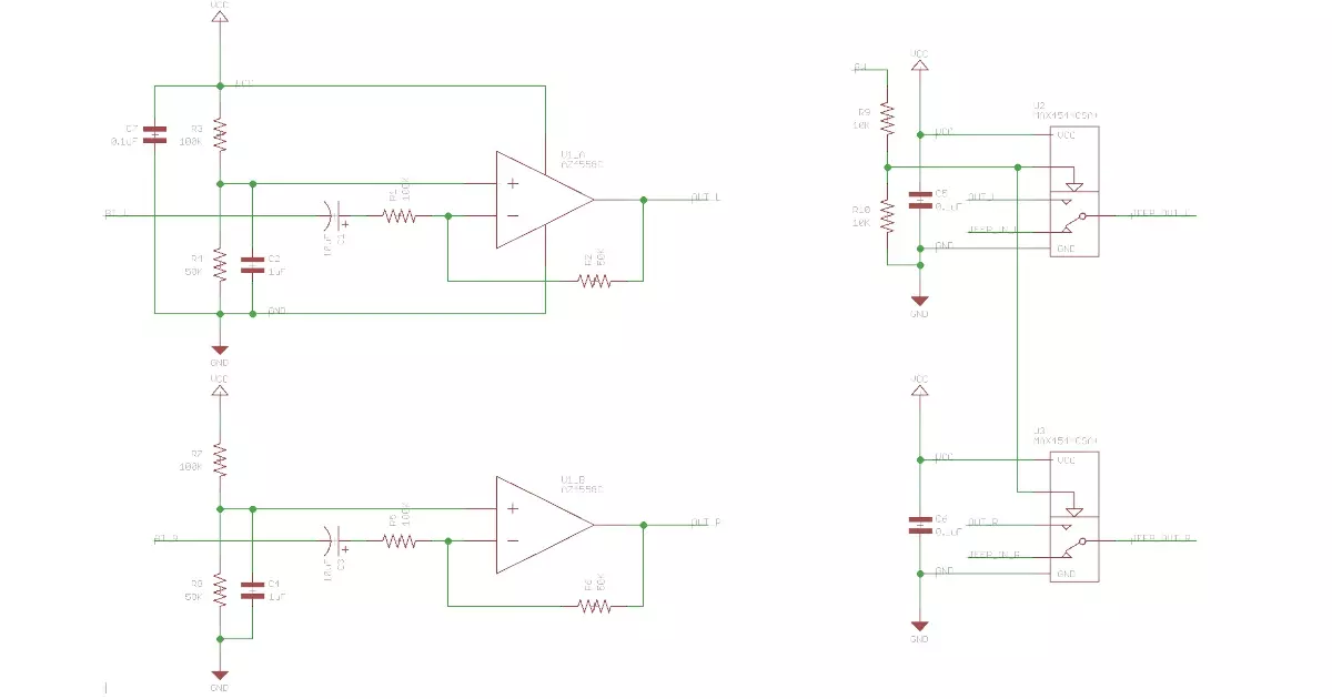
On this episode, Stephen and Parker continue on the Jeep Bluetooth mod and ask about zero ohm resistors.

About MacroFab

MacroFab offers comprehensive manufacturing solutions, from your smallest prototyping orders to your largest production needs. Our factory network locations are strategically located across North America, ensuring that we have the flexibility to provide capacity when and where you need it most.

Experience the future of EMS manufacturing with our state-of-the-art technology platform and cutting-edge digital supply chain solutions. At MacroFab, we ensure that your electronics are produced faster, more efficiently, and with fewer logistic problems than ever before.

Take advantage of AI-enabled sourcing opportunities and employ expert teams who are connected through a user-friendly technology platform. Discover how streamlined electronics manufacturing can benefit your business by contacting us today.